Skip to content
Index
Introduction
Team Structure
Our Services
Class Structure and Service Hours
Extended Hours
Occasional Child Care
Integrated Programme
Parent Resource
Programme
Admission
Contact Us
繁體中文
Index
Introduction
Team Structure
Our Services
Class Structure and Service Hours
Extended Hours
Occasional Child Care
Integrated Programme
Parent Resource
Programme
Admission
Contact Us
繁體中文
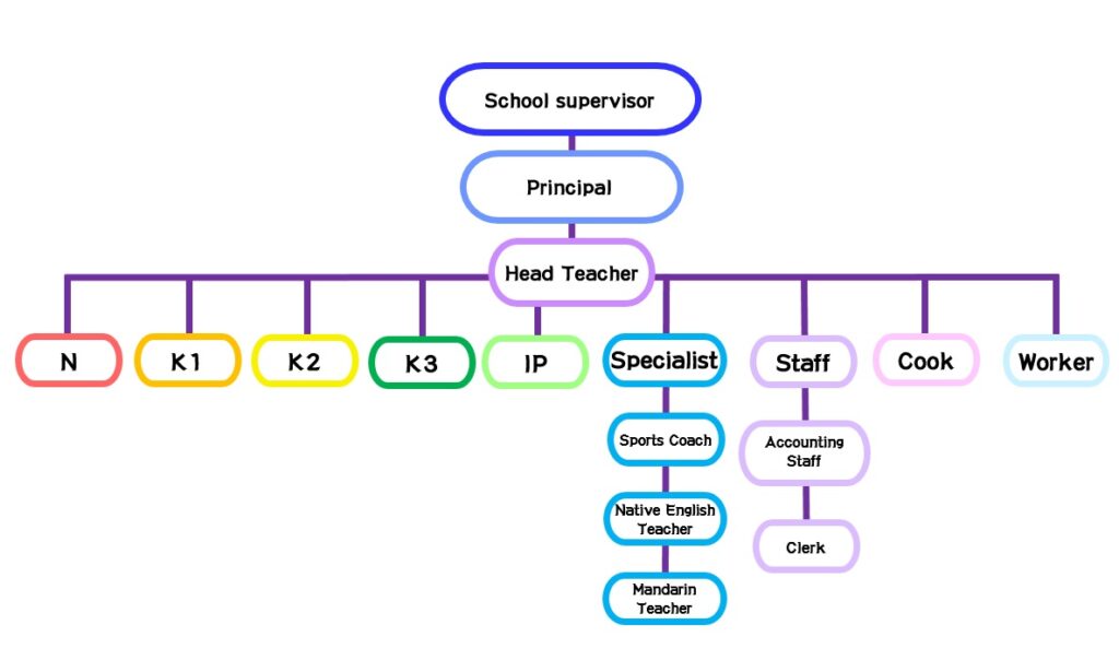
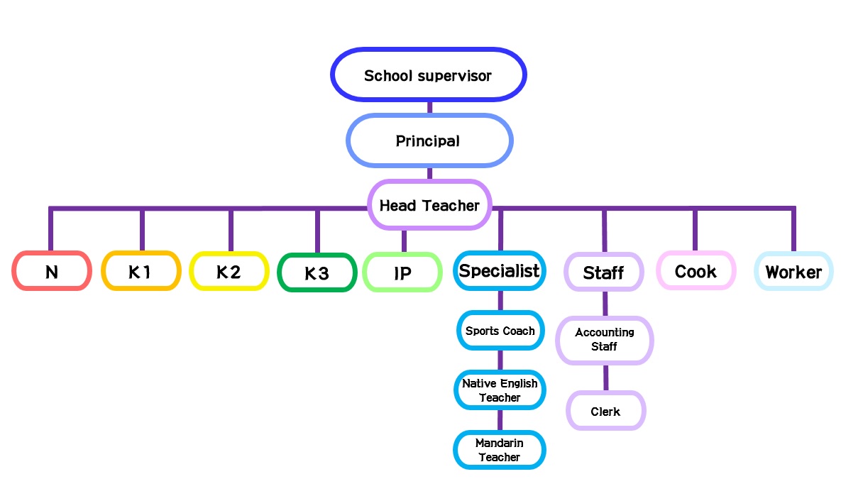
Team Structure